Sirenensteuerung nach Art des Hauses

Berichte über komplette Restaurationen von Sirenen und Zubehör, bzw. Eigenbauten von Sirenen, Steuerungen und Zubehör
Antworten
Benutzeravatar
AlteHeuler324
Harter Kern
Beiträge: 128
Registriert: Dienstag 30. Juni 2009, 18:40
Kontaktdaten:

Sirenensteuerung nach Art des Hauses

Beitrag von AlteHeuler324 »

Moin,

ich wollte mal meine Sirenensteuerung vorstellen, die ich in meinem Zimmer installiert habe. Die gesamte Anlage benötigt 12V, welche mit Bleiakkus bereitgestellt werden. Verbaut habe ich einen aufziehbaren Sirenentakter, einen Handmelder, welche ein Relais ansteuert und damit eine angeschlossene 12V S0 Sirene zum Heulen bringt.
Zusätzlich ist ein Schlüsselschalter vorhanden, um über ein anderes Relais eine Steckdose schalten zu können.
Die Verdrahtung ist etwas eigenwillig, dennoch habe ich darauf geachtet, die Netzspannung getrennt vom Niederspannungsteil zu belassen.

Anbei habe ich ein paar Bilder zur besseren Vorstellung:
Dateianhänge
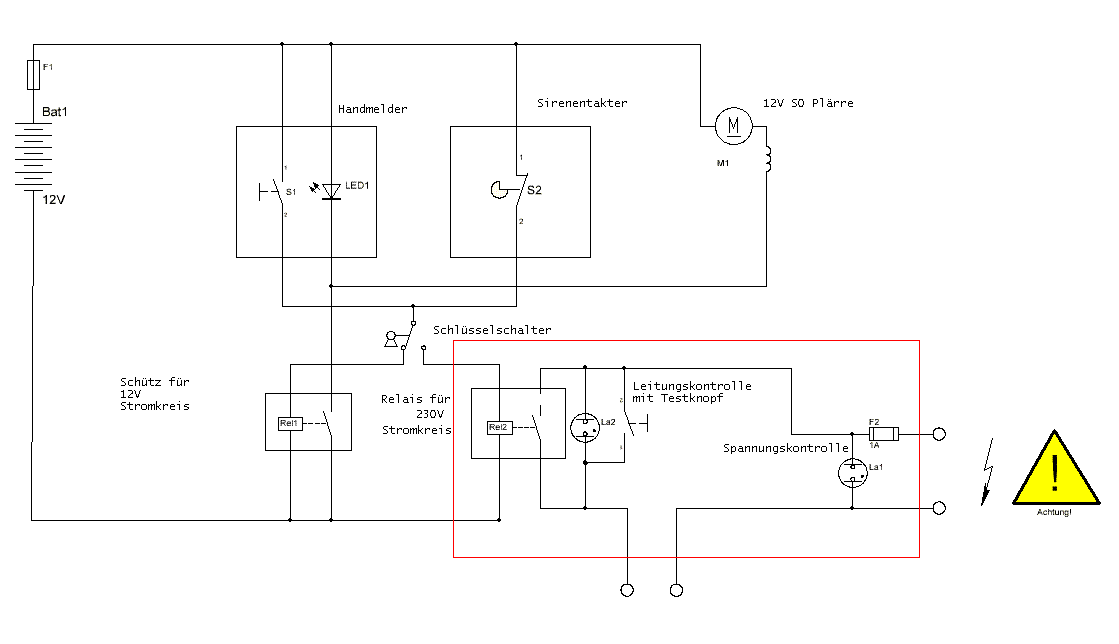
Schaltplan der Sirenenanlage
Schaltplan der Sirenenanlage
Die Stromversorgung der Anlage, rechts erkennt man den Sicherungsautomaten, den ich als Hauptschalter verwende
Die Stromversorgung der Anlage, rechts erkennt man den Sicherungsautomaten, den ich als Hauptschalter verwende
die Verteilerkästen; im linken oberen Verteilerkasten befindet sich das 12V- Relais, welches die S0 ansteuert, rechts erkennt man den Schlüsselschalter, der graue große Verteilerkasten umfasst das Relais, welches die Steckdose schaltet - die Steckdose erahnt man am unteren Bildrand
die Verteilerkästen; im linken oberen Verteilerkasten befindet sich das 12V- Relais, welches die S0 ansteuert, rechts erkennt man den Schlüsselschalter, der graue große Verteilerkasten umfasst das Relais, welches die Steckdose schaltet - die Steckdose erahnt man am unteren Bildrand
der geöffnete Schaltkasten, welcher die Relais ansteuert
der geöffnete Schaltkasten, welcher die Relais ansteuert
der Sirenentakter mit den Verteilerdosen nochmals auf einem Bild.<br />Das graue Kabel, welches durch das Bild hängt, geht zum Handmelder
der Sirenentakter mit den Verteilerdosen nochmals auf einem Bild.
Das graue Kabel, welches durch das Bild hängt, geht zum Handmelder
der Handmelder mit LED, welche bei laufender 12V- Sirene angeht
der Handmelder mit LED, welche bei laufender 12V- Sirene angeht
meine Kleinsirenensammlung auf dem Regal; die schwarze S0 ist die an die Sirenensteuerung angeklemmte Sirene
meine Kleinsirenensammlung auf dem Regal; die schwarze S0 ist die an die Sirenensteuerung angeklemmte Sirene
AlteHeuler324

Treffen sich zwei Sirenen. Sagt die eine: "Du, mir wurde das Dach geklaut!" Sagt die andere: "Heul doch!"
Fox 1

Re: Sirenensteuerung nach Art des Hauses

Beitrag von Fox 1 »

Der Takter läuft mit 12 V ??? Das ist mir neu? Normalerweise braucht der Takter doch 220 V oder täusch ich mich da?
Benutzeravatar
AlteHeuler324
Harter Kern
Beiträge: 128
Registriert: Dienstag 30. Juni 2009, 18:40
Kontaktdaten:

Re: Sirenensteuerung nach Art des Hauses

Beitrag von AlteHeuler324 »

Fox 1 hat geschrieben:Der Takter läuft mit 12 V ??? Das ist mir neu? Normalerweise braucht der Takter doch 220 V oder täusch ich mich da?
Normal ja, aber den Kontakten macht es ja nichts aus, wenn die mit 12V laufen. Lediglich die Glimmlampe wird dann nicht leuchten.
AlteHeuler324

Treffen sich zwei Sirenen. Sagt die eine: "Du, mir wurde das Dach geklaut!" Sagt die andere: "Heul doch!"
Benutzeravatar
Die Sirenenwerkstatt
Sirenenexperte
Beiträge: 1882
Registriert: Freitag 22. Mai 2009, 10:49
Kontaktdaten:

Re: Sirenensteuerung nach Art des Hauses

Beitrag von Die Sirenenwerkstatt »

Dem Handtaktgerät ist ziemlich egal ob 12 6 oder 400V dran anliegen (gut 400 ist übertrieben^^) da der Takt von einem Uhrwerk erzeugt wird was aufgezogen wird. Die schaltspannung hängt von den verbauten Mikroschaltern im inneren ab und die sind nominal für 230V ausgelegt.
Das mit der Lampe bekämst du denke ich in den griff wenn du da einfach eine Birne für 12V reinmachst nur pass bloß auf das die nicht zu heiß wird und nachher was wegschmilzt. Nimm besser ne LED für 12V mit der passenden Fassung.
Benutzeravatar
AlteHeuler324
Harter Kern
Beiträge: 128
Registriert: Dienstag 30. Juni 2009, 18:40
Kontaktdaten:

Re: Sirenensteuerung nach Art des Hauses

Beitrag von AlteHeuler324 »

ich hab da schonmal ne Lampe reingesetzt, nur leider zieht über den Strom, der durch die Lampe fließt, das Relais an... ich glaube, dass die LED auch das Relais anziehen lässt. Aber mal schauen, ich werds mal ausprobieren.
AlteHeuler324

Treffen sich zwei Sirenen. Sagt die eine: "Du, mir wurde das Dach geklaut!" Sagt die andere: "Heul doch!"
Fox 1

Re: Sirenensteuerung nach Art des Hauses

Beitrag von Fox 1 »

In diesem Sinne kann man eine 12 V Birne nehmen. Wenn sie aber zu hell ist, kann man ein Widerstand einbauen.

Einige Hobby-Funker unter uns kennen bestimmt die Albrecht AE 8000. Bei diesem Modell brannten gerne mal die Glühbirnen durch. Der Fehler wurde meistens durch Widerstände behoben, die vor die Glühbirnen geschaltet wurden. Seit die blauen LED´s draussen sind, werden diese inkl. Widerstand eingebaut.
Benutzeravatar
Totusignotus
Sirenenexperte
Beiträge: 533
Registriert: Montag 21. Februar 2011, 17:10

Re: Sirenensteuerung nach Art des Hauses

Beitrag von Totusignotus »

Die Anlage ist gut geworden, aber die La2 wundert mich. Diese Schaltung bedeutet, dass der 230V-Ausgang permanent unter Spannung steht.
Und ich habe noch eine Frage zum Handtakter: Ich suche schon seit Jahren nach so einem, hast Du da Bezugsquellen?
"Wer bewirkt, dass dort, wo bisher keine Sirene stand, nunmehr eine Sirene steht, der hat mehr für ein Volk geleistet als ein Feldherr, der eine Schlacht gewann." - Friedrich der Große (könnte das so ähnlich gesagt haben)
Benutzeravatar
AlteHeuler324
Harter Kern
Beiträge: 128
Registriert: Dienstag 30. Juni 2009, 18:40
Kontaktdaten:

Re: Sirenensteuerung nach Art des Hauses

Beitrag von AlteHeuler324 »

Totusignotus hat geschrieben:Die Anlage ist gut geworden, aber die La2 wundert mich. Diese Schaltung bedeutet, dass der 230V-Ausgang permanent unter Spannung steht.
danke :) ich habe den Netzanschluss mit einem Netzstecker realisiert, um auch eine garantierte Spannungsfreiheit zu gewährleisten. Die Glimmlampe soll anzeigen, ob der Verbraucher auch angeschlossen, betriebsbereit und getaktet wird.
Totusignotus hat geschrieben: Und ich habe noch eine Frage zum Handtakter: Ich suche schon seit Jahren nach so einem, hast Du da Bezugsquellen?
Also den Handtakter habe ich vor 2-3 Jahren bei dem großen Onlineauktionshaus ersteigert. Aber man muss schon Glück haben, denn die sind ja nicht mehr sehr häufig verbaut.
AlteHeuler324

Treffen sich zwei Sirenen. Sagt die eine: "Du, mir wurde das Dach geklaut!" Sagt die andere: "Heul doch!"
Antworten