Sirenensteuerung mit Siemens Logo

Berichte über komplette Restaurationen von Sirenen und Zubehör, bzw. Eigenbauten von Sirenen, Steuerungen und Zubehör
Benutzeravatar
MSL-6
Harter Kern
Beiträge: 116
Registriert: Sonntag 9. November 2008, 10:58
Wohnort: Utzenstorf Schweiz
Kontaktdaten:

Re: Sirenensteuerung mit Siemens Logo

Beitrag von MSL-6 »

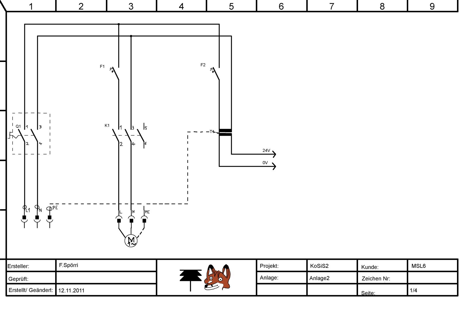
So hab gestern noch fertig verdrahtet. Wie versprochen das Schema der Steuerung und das der SPS.
Hier der erste Test lauf mit der Elektronik Sirene. Ach hab ich vergessen. Hab ihr nun auch einen Namen gegeben KoSiS2 (Kompakt Sirenen Steuerung. Die 2 Steht für 230V)
Dateianhänge
KoSiS2.pdf
(166.41 KiB) 350-mal heruntergeladen
IMG_0763.JPG
Schema KoSiS2 Seite 1.jpg
Schema KoSiS2 Seite 2.jpg
Schema KoSiS2 Seite 3.jpg
Schema KoSiS2 Seite 4.jpg
Zuletzt geändert von MSL-6 am Samstag 12. November 2011, 22:44, insgesamt 2-mal geändert.
Benutzeravatar
Die Sirenenwerkstatt
Sirenenexperte
Beiträge: 1881
Registriert: Freitag 22. Mai 2009, 10:49
Kontaktdaten:

Re: Sirenensteuerung mit Siemens Logo

Beitrag von Die Sirenenwerkstatt »

Sehr Hübsch! So mus sowas aussehen ;-)
Mein Kasten wird bald auch weitergeführt.
MfG René
Benutzeravatar
MSL-6
Harter Kern
Beiträge: 116
Registriert: Sonntag 9. November 2008, 10:58
Wohnort: Utzenstorf Schweiz
Kontaktdaten:

Re: Sirenensteuerung mit Siemens Logo

Beitrag von MSL-6 »

So wieder etwas neues. Jetzt habe ich eine Sirene zum Testen hier das Video. Habe sie nur 2 mal aufheulen lassen. Restaurationsbericht folgt.
Antworten